TipCo se naučíte

V této kapitole se naučíte:

  • Co je kvadratická funkce a parabola
  • Jak fungují mocninné funkce
  • Principy exponenciálního růstu a poklesu
  • Co je logaritmus a k čemu slouží
  • Kde se tyto funkce používají v praxi a strojovém učení

6.1 Proč nelineární funkce?

Svět kolem nás často není lineární. Populace roste exponenciálně, radioaktivní látky se rozpadají, a neuronové sítě používají nelineární aktivační funkce.

import numpy as np
import matplotlib.pyplot as plt

x = np.linspace(-3, 3, 100)

plt.figure(figsize=(10, 5))

plt.plot(x, x, 'b-', linewidth=2, label='y = x (lineární)')
plt.plot(x, x**2, 'r-', linewidth=2, label='y = x² (kvadratická)')
plt.plot(x, 2**x, 'g-', linewidth=2, label='y = 2ˣ (exponenciální)')

plt.axhline(y=0, color='k', linewidth=0.5)
plt.axvline(x=0, color='k', linewidth=0.5)
plt.grid(True, alpha=0.3)
plt.xlabel('x')
plt.ylabel('y')
plt.title('Porovnání různých typů funkcí')
plt.legend()
plt.ylim(-2, 10)
plt.show()

Lineární vs. nelineární funkce

6.2 Kvadratická funkce

Kvadratická funkce má tvar:

\[f(x) = ax^2 + bx + c\]

Její graf je parabola.

Kód
import numpy as np
import matplotlib.pyplot as plt

x = np.linspace(-3, 5, 100)
y = (x - 1)**2 - 4  # Ekvivalent x² - 2x - 3

fig, ax = plt.subplots(figsize=(10, 6))

ax.plot(x, y, 'b-', linewidth=2)

# Vrchol
ax.plot(1, -4, 'ro', markersize=12)
ax.annotate('Vrchol V[1, -4]', xy=(1, -4), xytext=(2, -3.5),
           fontsize=11, arrowprops=dict(arrowstyle='->', color='red'))

# Osa souměrnosti
ax.axvline(x=1, color='gray', linestyle='--', label='Osa souměrnosti')

# Průsečíky s osou x (kořeny)
ax.plot([-1, 3], [0, 0], 'go', markersize=10)
ax.annotate('Kořen x₁ = -1', xy=(-1, 0), xytext=(-2.5, 1), fontsize=10)
ax.annotate('Kořen x₂ = 3', xy=(3, 0), xytext=(3.2, 1), fontsize=10)

ax.axhline(y=0, color='k', linewidth=1)
ax.axvline(x=0, color='k', linewidth=0.5)
ax.grid(True, alpha=0.3)
ax.set_xlabel('x')
ax.set_ylabel('y')
ax.set_title('f(x) = x² - 2x - 3')
ax.legend()
plt.show()

Parabola a její části

6.2.1 Vrchol paraboly

Vrchol je nejnižší (pro a > 0) nebo nejvyšší (pro a < 0) bod paraboly:

\[x_v = -\frac{b}{2a}, \quad y_v = f(x_v)\]

def vrchol_paraboly(a, b, c):
    """Vypočítá souřadnice vrcholu paraboly."""
    x_v = -b / (2 * a)
    y_v = a * x_v**2 + b * x_v + c
    return x_v, y_v

# Příklad: f(x) = 2x² - 8x + 5
a, b, c = 2, -8, 5
V = vrchol_paraboly(a, b, c)
print(f"Vrchol paraboly: V[{V[0]}, {V[1]}]")
Vrchol paraboly: V[2.0, -3.0]

6.2.2 Kořeny kvadratické rovnice

Kořeny (průsečíky s osou x) najdeme pomocí diskriminantu:

\[D = b^2 - 4ac\]

\[x_{1,2} = \frac{-b \pm \sqrt{D}}{2a}\]

import numpy as np

def koreny_kvadraticke_rovnice(a, b, c):
    """Najde kořeny kvadratické rovnice ax² + bx + c = 0."""
    D = b**2 - 4*a*c

    if D < 0:
        return None, None, "Žádné reálné kořeny"
    elif D == 0:
        x = -b / (2*a)
        return x, x, "Jeden dvojnásobný kořen"
    else:
        x1 = (-b + np.sqrt(D)) / (2*a)
        x2 = (-b - np.sqrt(D)) / (2*a)
        return x1, x2, "Dva různé kořeny"

# Příklady
print("x² - 5x + 6 = 0:")
x1, x2, typ = koreny_kvadraticke_rovnice(1, -5, 6)
print(f"  {typ}: x₁ = {x1}, x₂ = {x2}")

print("\nx² + 4x + 4 = 0:")
x1, x2, typ = koreny_kvadraticke_rovnice(1, 4, 4)
print(f"  {typ}: x = {x1}")

print("\nx² + x + 1 = 0:")
x1, x2, typ = koreny_kvadraticke_rovnice(1, 1, 1)
print(f"  {typ}")
x² - 5x + 6 = 0:
  Dva různé kořeny: x₁ = 3.0, x₂ = 2.0

x² + 4x + 4 = 0:
  Jeden dvojnásobný kořen: x = -2.0

x² + x + 1 = 0:
  Žádné reálné kořeny

6.2.3 Směr paraboly

import numpy as np
import matplotlib.pyplot as plt

x = np.linspace(-3, 3, 100)

fig, axes = plt.subplots(1, 2, figsize=(12, 5))

# a > 0
axes[0].plot(x, x**2, 'b-', linewidth=2)
axes[0].set_title('a > 0: parabola otevřená nahoru', fontsize=12)
axes[0].annotate('minimum', xy=(0, 0), xytext=(0.5, 2),
                arrowprops=dict(arrowstyle='->', color='red'))
axes[0].grid(True, alpha=0.3)
axes[0].axhline(y=0, color='k', linewidth=0.5)
axes[0].axvline(x=0, color='k', linewidth=0.5)

# a < 0
axes[1].plot(x, -x**2, 'r-', linewidth=2)
axes[1].set_title('a < 0: parabola otevřená dolů', fontsize=12)
axes[1].annotate('maximum', xy=(0, 0), xytext=(0.5, -2),
                arrowprops=dict(arrowstyle='->', color='red'))
axes[1].grid(True, alpha=0.3)
axes[1].axhline(y=0, color='k', linewidth=0.5)
axes[1].axvline(x=0, color='k', linewidth=0.5)

plt.tight_layout()
plt.show()

Parabola otevřená nahoru vs. dolů

6.3 Mocninné funkce

Mocninná funkce má tvar \(f(x) = x^n\), kde n je exponent.

import numpy as np
import matplotlib.pyplot as plt

x = np.linspace(0, 2.5, 100)

plt.figure(figsize=(10, 6))

plt.plot(x, x**0.5, label='y = √x (x^0.5)', linewidth=2)
plt.plot(x, x, label='y = x', linewidth=2)
plt.plot(x, x**2, label='y = x²', linewidth=2)
plt.plot(x, x**3, label='y = x³', linewidth=2)

plt.grid(True, alpha=0.3)
plt.xlabel('x')
plt.ylabel('y')
plt.title('Porovnání mocninných funkcí')
plt.legend()
plt.ylim(0, 6)
plt.show()

Mocninné funkce
PoznámkaVlastnosti mocninných funkcí
Exponent Název Vlastnosti
n = 0.5 Odmocnina Roste pomalu, definována jen pro x ≥ 0
n = 1 Lineární Přímka
n = 2 Kvadratická Parabola
n = 3 Kubická Inflexní bod v počátku
n = -1 Hyperbola 1/x, nedefinována v 0

6.4 Exponenciální funkce

Exponenciální funkce má tvar:

\[f(x) = a^x\]

kde \(a > 0\) je základ a \(x\) je exponent.

Nejdůležitější případ: \(f(x) = e^x\), kde \(e \approx 2.718\) (Eulerovo číslo).

import numpy as np
import matplotlib.pyplot as plt

x = np.linspace(-3, 3, 100)

plt.figure(figsize=(10, 6))

plt.plot(x, 2**x, 'b-', linewidth=2, label='y = 2ˣ')
plt.plot(x, np.exp(x), 'r-', linewidth=2, label='y = eˣ ≈ 2.718ˣ')
plt.plot(x, 3**x, 'g-', linewidth=2, label='y = 3ˣ')

plt.axhline(y=1, color='gray', linestyle='--', alpha=0.5)
plt.annotate('Všechny prochází [0, 1]', xy=(0, 1), xytext=(0.5, 2),
            fontsize=10, arrowprops=dict(arrowstyle='->', color='gray'))

plt.grid(True, alpha=0.3)
plt.xlabel('x')
plt.ylabel('y')
plt.title('Exponenciální funkce')
plt.legend()
plt.ylim(-1, 20)
plt.show()

Exponenciální funkce

6.4.1 Exponenciální růst

Exponenciální růst je velmi rychlý – hodnota se za konstantní čas zdvojnásobí.

import numpy as np
import matplotlib.pyplot as plt

x = np.linspace(0, 10, 100)

plt.figure(figsize=(10, 6))

plt.plot(x, 2*x + 1, 'b-', linewidth=2, label='Lineární: y = 2x + 1')
plt.plot(x, 2**x, 'r-', linewidth=2, label='Exponenciální: y = 2ˣ')

plt.grid(True, alpha=0.3)
plt.xlabel('Čas')
plt.ylabel('Hodnota')
plt.title('Exponenciální vs. lineární růst')
plt.legend()
plt.show()

Exponenciální růst vs. lineární
TipPříklad: Složené úročení

Pokud investujete 1000 Kč s 5% ročním úrokem:

  • Jednoduché úročení (lineární): \(1000 + 1000 \times 0.05 \times t\)
  • Složené úročení (exponenciální): \(1000 \times 1.05^t\)
import numpy as np
import matplotlib.pyplot as plt

roky = np.arange(0, 31)
pocatek = 1000
urok = 0.05

jednoduche = pocatek + pocatek * urok * roky
slozene = pocatek * (1 + urok) ** roky

plt.figure(figsize=(10, 6))
plt.plot(roky, jednoduche, 'b-', linewidth=2, label='Jednoduché úročení')
plt.plot(roky, slozene, 'r-', linewidth=2, label='Složené úročení')

plt.xlabel('Roky')
plt.ylabel('Hodnota (Kč)')
plt.title('Investice 1000 Kč s 5% úrokem')
plt.legend()
plt.grid(True, alpha=0.3)
plt.show()

print(f"Po 30 letech - jednoduché: {jednoduche[-1]:.0f} Kč")
print(f"Po 30 letech - složené: {slozene[-1]:.0f} Kč")

Jednoduché vs. složené úročení
Po 30 letech - jednoduché: 2500 Kč
Po 30 letech - složené: 4322 Kč

6.4.2 Exponenciální pokles

Pro základ 0 < a < 1 funkce klesá:

import numpy as np
import matplotlib.pyplot as plt

x = np.linspace(0, 10, 100)

plt.figure(figsize=(10, 5))
plt.plot(x, 0.5**x, 'b-', linewidth=2, label='y = 0.5ˣ')
plt.plot(x, np.exp(-x), 'r-', linewidth=2, label='y = e⁻ˣ')

plt.grid(True, alpha=0.3)
plt.xlabel('x')
plt.ylabel('y')
plt.title('Exponenciální pokles (radioaktivní rozpad, zapomínání...)')
plt.legend()
plt.show()

Exponenciální pokles

6.5 Logaritmus

Logaritmus je opačná operace k exponenciále:

\[\text{Pokud } a^y = x, \text{ pak } \log_a(x) = y\]

# Příklad: 2³ = 8, tedy log₂(8) = 3
import numpy as np

print(f"2³ = {2**3}")
print(f"log₂(8) = {np.log2(8)}")

# e^2 ≈ 7.389, tedy ln(7.389) ≈ 2
print(f"\ne² = {np.exp(2):.3f}")
print(f"ln({np.exp(2):.3f}) = {np.log(np.exp(2)):.1f}")
2³ = 8
log₂(8) = 3.0

e² = 7.389
ln(7.389) = 2.0

6.5.1 Typy logaritmů

Zápis Základ Název V Pythonu
log₂(x) 2 Dvojkový logaritmus np.log2(x)
ln(x) e Přirozený logaritmus np.log(x)
log₁₀(x) 10 Dekadický logaritmus np.log10(x)
import numpy as np
import matplotlib.pyplot as plt

x = np.linspace(0.1, 10, 100)

plt.figure(figsize=(10, 6))

plt.plot(x, np.log2(x), 'b-', linewidth=2, label='log₂(x)')
plt.plot(x, np.log(x), 'r-', linewidth=2, label='ln(x)')
plt.plot(x, np.log10(x), 'g-', linewidth=2, label='log₁₀(x)')

plt.axhline(y=0, color='gray', linestyle='--', alpha=0.5)
plt.axvline(x=1, color='gray', linestyle='--', alpha=0.5)
plt.annotate('Všechny prochází [1, 0]', xy=(1, 0), xytext=(2, -1),
            fontsize=10, arrowprops=dict(arrowstyle='->', color='gray'))

plt.grid(True, alpha=0.3)
plt.xlabel('x')
plt.ylabel('y')
plt.title('Logaritmické funkce')
plt.legend()
plt.xlim(0, 10)
plt.ylim(-3, 4)
plt.show()

Logaritmické funkce

6.5.2 Vlastnosti logaritmu

PoznámkaZákladní vlastnosti
  1. \(\log(a \cdot b) = \log(a) + \log(b)\)
  2. \(\log(a / b) = \log(a) - \log(b)\)
  3. \(\log(a^n) = n \cdot \log(a)\)
  4. \(\log_a(1) = 0\)
  5. \(\log_a(a) = 1\)
# Ověření vlastností
import numpy as np

print("Vlastnost 1: log(ab) = log(a) + log(b)")
print(f"  log(6) = {np.log(6):.4f}")
print(f"  log(2) + log(3) = {np.log(2) + np.log(3):.4f}")

print("\nVlastnost 3: log(a^n) = n·log(a)")
print(f"  log(8) = log(2³) = {np.log(8):.4f}")
print(f"  3·log(2) = {3 * np.log(2):.4f}")
Vlastnost 1: log(ab) = log(a) + log(b)
  log(6) = 1.7918
  log(2) + log(3) = 1.7918

Vlastnost 3: log(a^n) = n·log(a)
  log(8) = log(2³) = 2.0794
  3·log(2) = 2.0794

6.6 Aplikace v praxi

6.6.1 Sigmoid – aktivační funkce

Sigmoid (logistická funkce) je klíčová v neuronových sítích:

\[\sigma(x) = \frac{1}{1 + e^{-x}}\]

import numpy as np
import matplotlib.pyplot as plt

def sigmoid(x):
    return 1 / (1 + np.exp(-x))

x = np.linspace(-6, 6, 100)

plt.figure(figsize=(10, 5))
plt.plot(x, sigmoid(x), 'b-', linewidth=2)

plt.axhline(y=0.5, color='gray', linestyle='--', alpha=0.5)
plt.axhline(y=0, color='k', linewidth=0.5)
plt.axhline(y=1, color='gray', linestyle='--', alpha=0.5)
plt.axvline(x=0, color='gray', linestyle='--', alpha=0.5)

plt.grid(True, alpha=0.3)
plt.xlabel('x')
plt.ylabel('σ(x)')
plt.title('Sigmoid: výstup mezi 0 a 1')
plt.ylim(-0.1, 1.1)
plt.show()

Sigmoid funkce
TipProč sigmoid?

Sigmoid převádí libovolné reálné číslo na hodnotu mezi 0 a 1. Používá se pro:

  • Binární klasifikaci – pravděpodobnost, že výstup je 1
  • Logistická regrese – základní model klasifikace
  • Gating mechanismy v sítích LSTM

6.6.2 ReLU – nejpopulárnější aktivační funkce

ReLU (Rectified Linear Unit) je ještě jednodušší:

\[\text{ReLU}(x) = \max(0, x)\]

import numpy as np
import matplotlib.pyplot as plt

def relu(x):
    return np.maximum(0, x)

x = np.linspace(-3, 3, 100)

plt.figure(figsize=(10, 5))
plt.plot(x, relu(x), 'r-', linewidth=2)

plt.axhline(y=0, color='k', linewidth=0.5)
plt.axvline(x=0, color='k', linewidth=0.5)
plt.grid(True, alpha=0.3)
plt.xlabel('x')
plt.ylabel('ReLU(x)')
plt.title('ReLU: max(0, x)')
plt.show()

ReLU funkce

6.6.3 Softmax – pravděpodobnosti

Softmax převádí vektor čísel na pravděpodobnosti:

\[\text{softmax}(x_i) = \frac{e^{x_i}}{\sum_j e^{x_j}}\]

import numpy as np

def softmax(x):
    """Převede vektor na pravděpodobnosti."""
    exp_x = np.exp(x)
    return exp_x / np.sum(exp_x)

# Příklad: skóre pro 3 třídy
skore = np.array([2.0, 1.0, 0.1])
pravdepodobnosti = softmax(skore)

print("Skóre:         ", skore)
print("Pravděpodobnosti:", np.round(pravdepodobnosti, 3))
print("Součet:        ", np.sum(pravdepodobnosti))
Skóre:          [2.  1.  0.1]
Pravděpodobnosti: [0.659 0.242 0.099]
Součet:         1.0

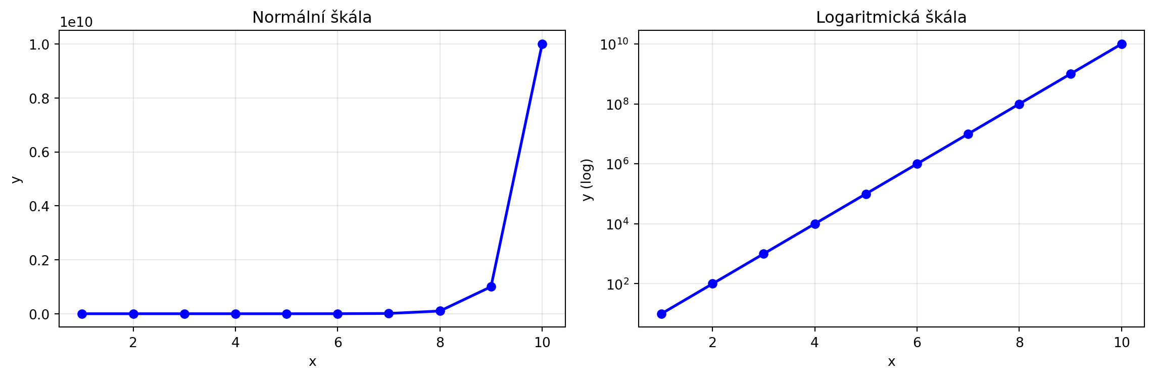
6.6.4 Logaritmická škála

Pro zobrazení dat s velkým rozsahem používáme logaritmickou škálu:

import numpy as np
import matplotlib.pyplot as plt

x = np.arange(1, 11)
y = 10**x  # Exponenciální data

fig, axes = plt.subplots(1, 2, figsize=(12, 4))

axes[0].plot(x, y, 'bo-', linewidth=2)
axes[0].set_title('Normální škála')
axes[0].set_xlabel('x')
axes[0].set_ylabel('y')
axes[0].grid(True, alpha=0.3)

axes[1].plot(x, y, 'bo-', linewidth=2)
axes[1].set_yscale('log')
axes[1].set_title('Logaritmická škála')
axes[1].set_xlabel('x')
axes[1].set_ylabel('y (log)')
axes[1].grid(True, alpha=0.3)

plt.tight_layout()
plt.show()

Normální vs. logaritmická škála

6.7 Řešené příklady

6.7.1 Příklad 1: Kořeny kvadratické rovnice

Řešte rovnici \(x^2 - 4x - 5 = 0\).

import numpy as np

a, b, c = 1, -4, -5

D = b**2 - 4*a*c
print(f"Diskriminant D = {b}² - 4·{a}·{c} = {D}")

x1 = (-b + np.sqrt(D)) / (2*a)
x2 = (-b - np.sqrt(D)) / (2*a)
print(f"x₁ = (-({b}) + √{D}) / (2·{a}) = {x1}")
print(f"x₂ = (-({b}) - √{D}) / (2·{a}) = {x2}")
Diskriminant D = -4² - 4·1·-5 = 36
x₁ = (-(-4) + √36) / (2·1) = 5.0
x₂ = (-(-4) - √36) / (2·1) = -1.0

6.7.2 Příklad 2: Vrchol paraboly

Najděte vrchol paraboly \(f(x) = -2x^2 + 8x - 3\).

a, b, c = -2, 8, -3

x_v = -b / (2*a)
y_v = a*x_v**2 + b*x_v + c

print(f"x_v = -{b} / (2·{a}) = {x_v}")
print(f"y_v = f({x_v}) = {a}·{x_v}² + {b}·{x_v} + {c} = {y_v}")
print(f"\nVrchol: V[{x_v}, {y_v}]")
print(f"Parabola má maximum (a < 0)")
x_v = -8 / (2·-2) = 2.0
y_v = f(2.0) = -2·2.0² + 8·2.0 + -3 = 5.0

Vrchol: V[2.0, 5.0]
Parabola má maximum (a < 0)

6.7.3 Příklad 3: Exponenciální růst

Populace bakterií se zdvojnásobí každé 2 hodiny. Začínáme s 1000 bakteriemi. Kolik jich bude za 10 hodin?

pocatek = 1000
zdvojeni = 2  # hodiny
cas = 10      # hodiny

# Za čas t se populace zdvojnásobí t/zdvojeni krát
pocet_zdvojeni = cas / zdvojeni
konec = pocatek * 2**pocet_zdvojeni

print(f"Počet zdvojení: {pocet_zdvojeni}")
print(f"Počet bakterií po {cas} hodinách: {konec:.0f}")
Počet zdvojení: 5.0
Počet bakterií po 10 hodinách: 32000

6.7.4 Příklad 4: Logaritmická rovnice

Řešte rovnici \(\log_2(x) = 5\).

# log₂(x) = 5 znamená 2⁵ = x
import numpy as np

x = 2**5
print(f"log₂(x) = 5")
print(f"x = 2⁵ = {x}")

# Ověření
print(f"Ověření: log₂({x}) = {np.log2(x)}")
log₂(x) = 5
x = 2⁵ = 32
Ověření: log₂(32) = 5.0

6.7.5 Příklad 5: Sigmoid a pravděpodobnost

Neuron produkuje hodnotu z = 2.5. Jaká je pravděpodobnost po aplikaci sigmoidu?

z = 2.5
p = sigmoid(z)
print(f"sigmoid({z}) = 1 / (1 + e^(-{z})) = {p:.4f}")
print(f"Pravděpodobnost: {p*100:.1f}%")
sigmoid(2.5) = 1 / (1 + e^(-2.5)) = 0.9241
Pravděpodobnost: 92.4%

6.8 Cvičení

VarováníCvičení 1: Vrchol paraboly

Najděte vrchol paraboly \(f(x) = x^2 - 6x + 5\) a určete, zda jde o minimum nebo maximum.

Výsledek: V[3, -4], minimum

Řešení

\(x_v = \frac{6}{2 \cdot 1} = 3\)

\(y_v = 9 - 18 + 5 = -4\)

Minimum (a = 1 > 0)
VarováníCvičení 2: Kořeny

Řešte rovnici \(2x^2 - 7x + 3 = 0\).

Výsledek: x₁ = 3, x₂ = 0.5

VarováníCvičení 3: Exponenciální růst

Investice 10 000 Kč roste o 8% ročně. Jaká bude hodnota za 5 let?

Výsledek: přibližně 14 693 Kč

Řešení \(10000 \times 1.08^5 = 14693.28\)
VarováníCvičení 4: Logaritmus

Vypočítejte bez kalkulačky:

  1. \(\log_2(32)\)
  2. \(\log_{10}(1000)\)
  3. \(\ln(e^5)\)

Výsledky: 5, 3, 5

VarováníCvičení 5: Sigmoid

Pro jakou hodnotu x platí \(\sigma(x) = 0.5\)?

Výsledek: x = 0

Řešení \(\sigma(x) = 0.5\) když \(e^{-x} = 1\), což platí pro \(x = 0\).
VarováníCvičení 6: Graf funkce

Nakreslete graf funkce \(f(x) = e^{-x^2}\) (Gaussova křivka) pro x od -3 do 3.

Řešení
import numpy as np
import matplotlib.pyplot as plt

x = np.linspace(-3, 3, 100)
y = np.exp(-x**2)
plt.plot(x, y)
plt.title('Gaussova křivka')
plt.grid(True)
plt.show()

6.9 Shrnutí

PoznámkaCo si zapamatovat
  • Kvadratická funkce: \(f(x) = ax^2 + bx + c\), graf je parabola
  • Vrchol paraboly: \(x_v = -\frac{b}{2a}\)
  • Diskriminant: \(D = b^2 - 4ac\) určuje počet kořenů
  • Exponenciální funkce: \(f(x) = a^x\), rychlý růst/pokles
  • Logaritmus je opak exponenciely: \(\log_a(a^x) = x\)
  • Sigmoid: \(\sigma(x) = \frac{1}{1+e^{-x}}\), výstup mezi 0 a 1
  • ReLU: \(\max(0, x)\), nejpopulárnější aktivační funkce
  • Softmax převádí čísla na pravděpodobnosti

V další části se ponoříme do světa vektorů a matic – matematického jazyka, kterým “mluví” neuronové sítě.