22  Pokročilé optimalizátory

22.1 Motivace: Proč nestačí vanilla SGD?

Základní gradient descent má několik problémů:

  1. Oscilace v úzkých údolích
  2. Pomalá konvergence na plochých oblastech
  3. Stejný learning rate pro všechny parametry
  4. Citlivost na volbu learning rate

Pokročilé optimalizátory tyto problémy řeší pomocí různých technik. V této kapitole se podíváme na nejdůležitější z nich.

import numpy as np
import matplotlib.pyplot as plt

# Demonstrace problému SGD
def ill_conditioned(x, y):
    return x**2 + 20*y**2

def grad_ill(pos):
    return np.array([2*pos[0], 40*pos[1]])

# SGD osciluje
pos = np.array([5.0, 1.0])
lr = 0.04
path_sgd = [pos.copy()]

for _ in range(50):
    grad = grad_ill(pos)
    pos = pos - lr * grad
    path_sgd.append(pos.copy())

path_sgd = np.array(path_sgd)

# Vizualizace
x = np.linspace(-6, 6, 100)
y = np.linspace(-2, 2, 100)
X, Y = np.meshgrid(x, y)
Z = ill_conditioned(X, Y)

plt.figure(figsize=(12, 5))
plt.contour(X, Y, Z, levels=30, cmap='viridis')
plt.plot(path_sgd[:, 0], path_sgd[:, 1], 'ro-', markersize=4, label='SGD')
plt.scatter([0], [0], color='green', s=100, marker='*', zorder=5, label='Optimum')
plt.xlabel('x')
plt.ylabel('y')
plt.title('Problém SGD: Oscilace v úzkém údolí')
plt.legend()
plt.grid(True, alpha=0.3)
plt.show()

print("SGD osciluje kolmo na směr k minimu!")
print("Potřebujeme chytřejší přístup...")

SGD osciluje kolmo na směr k minimu!
Potřebujeme chytřejší přístup...

22.2 Momentum

Momentum přidává “setrvačnost” - pamatuje si předchozí směr a pokračuje v něm:

PoznámkaAlgoritmus: SGD s Momentum

\[\mathbf{v}_{t+1} = \beta \mathbf{v}_t + \nabla f(\mathbf{w}_t)\] \[\mathbf{w}_{t+1} = \mathbf{w}_t - \eta \mathbf{v}_{t+1}\]

kde \(\beta \in [0, 1)\) je koeficient momentum (typicky 0.9).

Momentum má dva efekty: 1. Akcelerace ve směru konzistentního gradientu 2. Tlumení oscilací v kolmém směru

import numpy as np
import matplotlib.pyplot as plt

def sgd_momentum(grad_f, w0, lr=0.04, beta=0.9, n_iter=50):
    """SGD s momentum."""
    w = np.array(w0, dtype=float)
    v = np.zeros_like(w)
    history = [w.copy()]

    for _ in range(n_iter):
        grad = grad_f(w)
        v = beta * v + grad
        w = w - lr * v
        history.append(w.copy())

    return np.array(history)

# Porovnání SGD a Momentum
path_momentum = sgd_momentum(grad_ill, [5.0, 1.0], lr=0.04, beta=0.9)

plt.figure(figsize=(12, 5))
plt.contour(X, Y, Z, levels=30, cmap='viridis')
plt.plot(path_sgd[:, 0], path_sgd[:, 1], 'ro-', markersize=4, alpha=0.5, label='SGD')
plt.plot(path_momentum[:, 0], path_momentum[:, 1], 'bo-', markersize=4, label='SGD + Momentum')
plt.scatter([0], [0], color='green', s=100, marker='*', zorder=5, label='Optimum')
plt.xlabel('x')
plt.ylabel('y')
plt.title('Momentum tlumí oscilace')
plt.legend()
plt.grid(True, alpha=0.3)
plt.show()

22.2.1 Intuice: Míček valící se z kopce

import matplotlib.pyplot as plt

fig, axes = plt.subplots(1, 2, figsize=(14, 5))

# SGD - žádná paměť
ax1 = axes[0]
ax1.text(0.5, 0.8, 'SGD', transform=ax1.transAxes, fontsize=20, fontweight='bold', ha='center')
ax1.text(0.5, 0.5, 'Každý krok závisí\npouze na aktuálním gradientu\n\n"Jako robot bez paměti"',
         transform=ax1.transAxes, fontsize=12, ha='center', va='center')
ax1.axis('off')

# Momentum - paměť
ax2 = axes[1]
ax2.text(0.5, 0.8, 'Momentum', transform=ax2.transAxes, fontsize=20, fontweight='bold', ha='center')
ax2.text(0.5, 0.5, 'Pamatuje si předchozí směr\na pokračuje v něm\n\n"Jako míček valící se z kopce"',
         transform=ax2.transAxes, fontsize=12, ha='center', va='center')
ax2.axis('off')

plt.tight_layout()
plt.show()

22.2.2 Vliv parametru β

import matplotlib.pyplot as plt

betas = [0.0, 0.5, 0.9, 0.99]
paths = {}

for beta in betas:
    paths[beta] = sgd_momentum(grad_ill, [5.0, 1.0], lr=0.04, beta=beta, n_iter=50)

fig, axes = plt.subplots(1, 4, figsize=(16, 4))

for ax, beta in zip(axes, betas):
    ax.contour(X, Y, Z, levels=20, cmap='viridis', alpha=0.5)
    ax.plot(paths[beta][:, 0], paths[beta][:, 1], 'ro-', markersize=3)
    ax.scatter([0], [0], color='green', s=100, marker='*', zorder=5)
    ax.set_title(f'β = {beta}')
    ax.set_xlim(-6, 6)
    ax.set_ylim(-2, 2)
    ax.set_xlabel('x')
    ax.set_ylabel('y')

plt.suptitle('Vliv koeficientu momentum', fontsize=14)
plt.tight_layout()
plt.show()

22.3 Nesterov Accelerated Gradient (NAG)

Vylepšení momentum - nejprve se “podíváme dopředu”, pak spočítáme gradient:

PoznámkaAlgoritmus: Nesterov Momentum

\[\mathbf{v}_{t+1} = \beta \mathbf{v}_t + \nabla f(\mathbf{w}_t - \eta \beta \mathbf{v}_t)\] \[\mathbf{w}_{t+1} = \mathbf{w}_t - \eta \mathbf{v}_{t+1}\]

Rozdíl: Gradient počítáme v “budoucí” pozici.

import numpy as np
import matplotlib.pyplot as plt

def nesterov(grad_f, w0, lr=0.04, beta=0.9, n_iter=50):
    """Nesterov Accelerated Gradient."""
    w = np.array(w0, dtype=float)
    v = np.zeros_like(w)
    history = [w.copy()]

    for _ in range(n_iter):
        # Pohled dopředu
        w_lookahead = w - lr * beta * v
        grad = grad_f(w_lookahead)

        v = beta * v + grad
        w = w - lr * v
        history.append(w.copy())

    return np.array(history)

path_nesterov = nesterov(grad_ill, [5.0, 1.0], lr=0.04, beta=0.9)

plt.figure(figsize=(12, 5))
plt.contour(X, Y, Z, levels=30, cmap='viridis')
plt.plot(path_sgd[:, 0], path_sgd[:, 1], 'ro-', markersize=3, alpha=0.3, label='SGD')
plt.plot(path_momentum[:, 0], path_momentum[:, 1], 'bo-', markersize=3, alpha=0.5, label='Momentum')
plt.plot(path_nesterov[:, 0], path_nesterov[:, 1], 'go-', markersize=4, label='Nesterov')
plt.scatter([0], [0], color='red', s=100, marker='*', zorder=5, label='Optimum')
plt.xlabel('x')
plt.ylabel('y')
plt.title('Porovnání: SGD vs Momentum vs Nesterov')
plt.legend()
plt.grid(True, alpha=0.3)
plt.show()

22.4 AdaGrad: Adaptivní learning rate

AdaGrad přizpůsobuje learning rate pro každý parametr zvlášť - parametry s velkými gradienty mají menší learning rate:

PoznámkaAlgoritmus: AdaGrad

\[\mathbf{G}_{t+1} = \mathbf{G}_t + (\nabla f(\mathbf{w}_t))^2\] \[\mathbf{w}_{t+1} = \mathbf{w}_t - \frac{\eta}{\sqrt{\mathbf{G}_{t+1}} + \epsilon} \nabla f(\mathbf{w}_t)\]

kde \(\epsilon \approx 10^{-8}\) je pro numerickou stabilitu.

import numpy as np
import matplotlib.pyplot as plt

def adagrad(grad_f, w0, lr=0.5, eps=1e-8, n_iter=50):
    """AdaGrad optimalizátor."""
    w = np.array(w0, dtype=float)
    G = np.zeros_like(w)
    history = [w.copy()]

    for _ in range(n_iter):
        grad = grad_f(w)
        G = G + grad**2
        w = w - lr * grad / (np.sqrt(G) + eps)
        history.append(w.copy())

    return np.array(history)

path_adagrad = adagrad(grad_ill, [5.0, 1.0], lr=1.0)

plt.figure(figsize=(12, 5))
plt.contour(X, Y, Z, levels=30, cmap='viridis')
plt.plot(path_sgd[:, 0], path_sgd[:, 1], 'ro-', markersize=3, alpha=0.3, label='SGD')
plt.plot(path_adagrad[:, 0], path_adagrad[:, 1], 'mo-', markersize=4, label='AdaGrad')
plt.scatter([0], [0], color='green', s=100, marker='*', zorder=5, label='Optimum')
plt.xlabel('x')
plt.ylabel('y')
plt.title('AdaGrad: Adaptivní learning rate pro každý parametr')
plt.legend()
plt.grid(True, alpha=0.3)
plt.show()

print("AdaGrad automaticky upravuje learning rate!")
print("Parametry s většími gradienty mají menší learning rate.")

AdaGrad automaticky upravuje learning rate!
Parametry s většími gradienty mají menší learning rate.

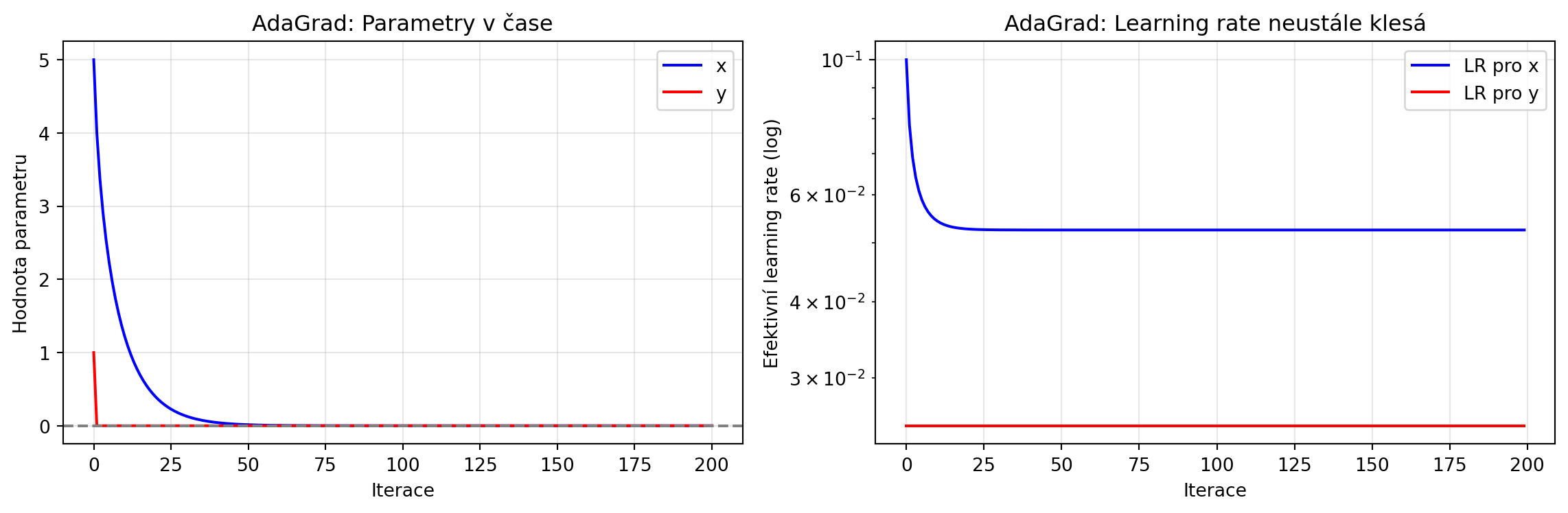
22.4.1 Problém AdaGrad

AdaGrad akumuluje čtverce gradientů, takže learning rate neustále klesá a může předčasně “zmrznout”:

# Demonstrace problému
import numpy as np
import matplotlib.pyplot as plt

path_adagrad_long = adagrad(grad_ill, [5.0, 1.0], lr=1.0, n_iter=200)

# Efektivní learning rate v čase
effective_lrs = []
G = np.zeros(2)
w = np.array([5.0, 1.0])

for _ in range(200):
    grad = grad_ill(w)
    G = G + grad**2
    eff_lr = 1.0 / (np.sqrt(G) + 1e-8)
    effective_lrs.append(eff_lr.copy())
    w = w - 1.0 * grad / (np.sqrt(G) + 1e-8)

effective_lrs = np.array(effective_lrs)

fig, (ax1, ax2) = plt.subplots(1, 2, figsize=(12, 4))

ax1.plot(path_adagrad_long[:, 0], 'b-', label='x')
ax1.plot(path_adagrad_long[:, 1], 'r-', label='y')
ax1.axhline(y=0, color='gray', linestyle='--')
ax1.set_xlabel('Iterace')
ax1.set_ylabel('Hodnota parametru')
ax1.set_title('AdaGrad: Parametry v čase')
ax1.legend()
ax1.grid(True, alpha=0.3)

ax2.semilogy(effective_lrs[:, 0], 'b-', label='LR pro x')
ax2.semilogy(effective_lrs[:, 1], 'r-', label='LR pro y')
ax2.set_xlabel('Iterace')
ax2.set_ylabel('Efektivní learning rate (log)')
ax2.set_title('AdaGrad: Learning rate neustále klesá')
ax2.legend()
ax2.grid(True, alpha=0.3)

plt.tight_layout()
plt.show()

22.5 RMSprop: Řešení problému AdaGrad

RMSprop používá exponenciální klouzavý průměr místo prosté akumulace:

PoznámkaAlgoritmus: RMSprop

\[\mathbf{G}_{t+1} = \beta \mathbf{G}_t + (1-\beta)(\nabla f(\mathbf{w}_t))^2\] \[\mathbf{w}_{t+1} = \mathbf{w}_t - \frac{\eta}{\sqrt{\mathbf{G}_{t+1}} + \epsilon} \nabla f(\mathbf{w}_t)\]

Typicky \(\beta = 0.9\).

import numpy as np
import matplotlib.pyplot as plt

def rmsprop(grad_f, w0, lr=0.1, beta=0.9, eps=1e-8, n_iter=50):
    """RMSprop optimalizátor."""
    w = np.array(w0, dtype=float)
    G = np.zeros_like(w)
    history = [w.copy()]

    for _ in range(n_iter):
        grad = grad_f(w)
        G = beta * G + (1 - beta) * grad**2
        w = w - lr * grad / (np.sqrt(G) + eps)
        history.append(w.copy())

    return np.array(history)

path_rmsprop = rmsprop(grad_ill, [5.0, 1.0], lr=0.3, beta=0.9)

plt.figure(figsize=(12, 5))
plt.contour(X, Y, Z, levels=30, cmap='viridis')
plt.plot(path_adagrad[:, 0], path_adagrad[:, 1], 'mo-', markersize=3, alpha=0.5, label='AdaGrad')
plt.plot(path_rmsprop[:, 0], path_rmsprop[:, 1], 'co-', markersize=4, label='RMSprop')
plt.scatter([0], [0], color='green', s=100, marker='*', zorder=5, label='Optimum')
plt.xlabel('x')
plt.ylabel('y')
plt.title('RMSprop vs AdaGrad')
plt.legend()
plt.grid(True, alpha=0.3)
plt.show()

22.6 Adam: Kombinace všeho nejlepšího

Adam (Adaptive Moment Estimation) kombinuje momentum a adaptivní learning rate:

PoznámkaAlgoritmus: Adam

První moment (momentum): \[\mathbf{m}_{t+1} = \beta_1 \mathbf{m}_t + (1-\beta_1) \nabla f(\mathbf{w}_t)\]

Druhý moment (RMSprop): \[\mathbf{v}_{t+1} = \beta_2 \mathbf{v}_t + (1-\beta_2) (\nabla f(\mathbf{w}_t))^2\]

Korekce zkreslení: \[\hat{\mathbf{m}} = \frac{\mathbf{m}_{t+1}}{1 - \beta_1^{t+1}}, \quad \hat{\mathbf{v}} = \frac{\mathbf{v}_{t+1}}{1 - \beta_2^{t+1}}\]

Update: \[\mathbf{w}_{t+1} = \mathbf{w}_t - \eta \frac{\hat{\mathbf{m}}}{\sqrt{\hat{\mathbf{v}}} + \epsilon}\]

Typicky: \(\beta_1 = 0.9\), \(\beta_2 = 0.999\), \(\epsilon = 10^{-8}\)

import numpy as np
import matplotlib.pyplot as plt

def adam(grad_f, w0, lr=0.1, beta1=0.9, beta2=0.999, eps=1e-8, n_iter=50):
    """Adam optimalizátor."""
    w = np.array(w0, dtype=float)
    m = np.zeros_like(w)
    v = np.zeros_like(w)
    history = [w.copy()]

    for t in range(1, n_iter + 1):
        grad = grad_f(w)

        # Update momentů
        m = beta1 * m + (1 - beta1) * grad
        v = beta2 * v + (1 - beta2) * grad**2

        # Korekce zkreslení
        m_hat = m / (1 - beta1**t)
        v_hat = v / (1 - beta2**t)

        # Update parametrů
        w = w - lr * m_hat / (np.sqrt(v_hat) + eps)
        history.append(w.copy())

    return np.array(history)

path_adam = adam(grad_ill, [5.0, 1.0], lr=0.3)

plt.figure(figsize=(12, 5))
plt.contour(X, Y, Z, levels=30, cmap='viridis')
plt.plot(path_sgd[:, 0], path_sgd[:, 1], 'ro-', markersize=2, alpha=0.3, label='SGD')
plt.plot(path_momentum[:, 0], path_momentum[:, 1], 'bo-', markersize=2, alpha=0.3, label='Momentum')
plt.plot(path_rmsprop[:, 0], path_rmsprop[:, 1], 'co-', markersize=2, alpha=0.5, label='RMSprop')
plt.plot(path_adam[:, 0], path_adam[:, 1], 'go-', markersize=4, label='Adam')
plt.scatter([0], [0], color='red', s=100, marker='*', zorder=5, label='Optimum')
plt.xlabel('x')
plt.ylabel('y')
plt.title('Adam kombinuje nejlepší vlastnosti')
plt.legend()
plt.grid(True, alpha=0.3)
plt.show()

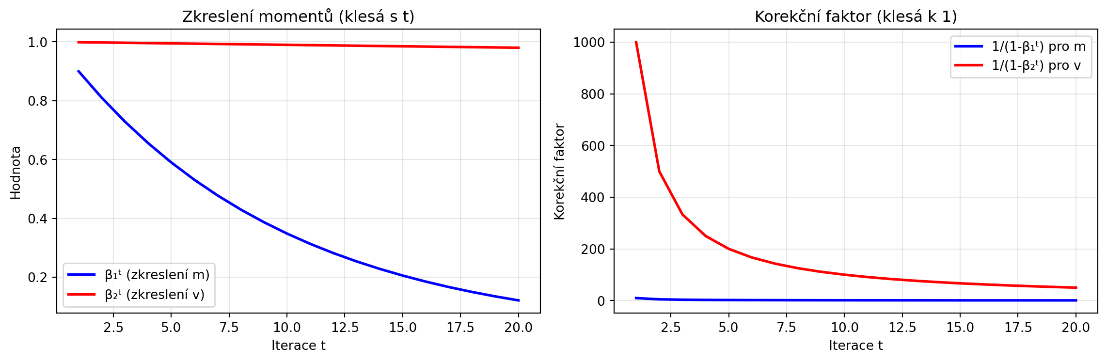
22.6.1 Proč korekce zkreslení?

Na začátku jsou momenty inicializovány na nulu, což způsobuje zkreslení. Korekce to napravuje:

# Demonstrace korekce zkreslení
import matplotlib.pyplot as plt

beta1, beta2 = 0.9, 0.999
steps = 20

# Bez korekce
bias_m = [beta1**t for t in range(1, steps+1)]
bias_v = [beta2**t for t in range(1, steps+1)]

# S korekcí (faktor, kterým se násobí)
correction_m = [1 / (1 - beta1**t) for t in range(1, steps+1)]
correction_v = [1 / (1 - beta2**t) for t in range(1, steps+1)]

fig, (ax1, ax2) = plt.subplots(1, 2, figsize=(12, 4))

ax1.plot(range(1, steps+1), bias_m, 'b-', label='β₁ᵗ (zkreslení m)', lw=2)
ax1.plot(range(1, steps+1), bias_v, 'r-', label='β₂ᵗ (zkreslení v)', lw=2)
ax1.set_xlabel('Iterace t')
ax1.set_ylabel('Hodnota')
ax1.set_title('Zkreslení momentů (klesá s t)')
ax1.legend()
ax1.grid(True, alpha=0.3)

ax2.plot(range(1, steps+1), correction_m, 'b-', label='1/(1-β₁ᵗ) pro m', lw=2)
ax2.plot(range(1, steps+1), correction_v, 'r-', label='1/(1-β₂ᵗ) pro v', lw=2)
ax2.set_xlabel('Iterace t')
ax2.set_ylabel('Korekční faktor')
ax2.set_title('Korekční faktor (klesá k 1)')
ax2.legend()
ax2.grid(True, alpha=0.3)

plt.tight_layout()
plt.show()

22.7 AdamW: Adam s Weight Decay

AdamW odděluje regularizaci od adaptivního learning rate:

PoznámkaAdam vs AdamW

Adam s L2 regularizací: \[\mathbf{w}_{t+1} = \mathbf{w}_t - \eta \frac{\hat{\mathbf{m}}}{\sqrt{\hat{\mathbf{v}}} + \epsilon}\] kde gradient zahrnuje \(\lambda \mathbf{w}\) (L2 regularizace)

AdamW (decoupled weight decay): \[\mathbf{w}_{t+1} = \mathbf{w}_t - \eta \frac{\hat{\mathbf{m}}}{\sqrt{\hat{\mathbf{v}}} + \epsilon} - \eta \lambda \mathbf{w}_t\]

AdamW funguje lépe v praxi!

import numpy as np

def adamw(grad_f, w0, lr=0.1, beta1=0.9, beta2=0.999, eps=1e-8, weight_decay=0.01, n_iter=50):
    """AdamW optimalizátor."""
    w = np.array(w0, dtype=float)
    m = np.zeros_like(w)
    v = np.zeros_like(w)
    history = [w.copy()]

    for t in range(1, n_iter + 1):
        grad = grad_f(w)

        # Update momentů
        m = beta1 * m + (1 - beta1) * grad
        v = beta2 * v + (1 - beta2) * grad**2

        # Korekce zkreslení
        m_hat = m / (1 - beta1**t)
        v_hat = v / (1 - beta2**t)

        # Update s weight decay
        w = w - lr * m_hat / (np.sqrt(v_hat) + eps) - lr * weight_decay * w
        history.append(w.copy())

    return np.array(history)

print("AdamW je dnes standardní volba pro trénink transformerů!")
AdamW je dnes standardní volba pro trénink transformerů!

22.8 Porovnání optimalizátorů

# Rosenbrockova funkce - náročný test
import numpy as np
import matplotlib.pyplot as plt

def rosenbrock(pos):
    x, y = pos
    return (1 - x)**2 + 100 * (y - x**2)**2

def grad_rosenbrock(pos):
    x, y = pos
    dx = -2 * (1 - x) + 200 * (y - x**2) * (-2 * x)
    dy = 200 * (y - x**2)
    return np.array([dx, dy])

start = np.array([-1.0, 1.0])
n_iter = 500

paths = {
    'SGD': [],
    'Momentum': [],
    'RMSprop': [],
    'Adam': []
}

# SGD
w = start.copy()
for _ in range(n_iter):
    paths['SGD'].append(w.copy())
    w = w - 0.001 * grad_rosenbrock(w)

# Momentum
w = start.copy()
v = np.zeros(2)
for _ in range(n_iter):
    paths['Momentum'].append(w.copy())
    v = 0.9 * v + grad_rosenbrock(w)
    w = w - 0.001 * v

# RMSprop
w = start.copy()
G = np.zeros(2)
for _ in range(n_iter):
    paths['RMSprop'].append(w.copy())
    grad = grad_rosenbrock(w)
    G = 0.9 * G + 0.1 * grad**2
    w = w - 0.01 * grad / (np.sqrt(G) + 1e-8)

# Adam
paths['Adam'] = adam(grad_rosenbrock, start, lr=0.1, n_iter=n_iter).tolist()

# Vizualizace
x = np.linspace(-2, 2, 100)
y = np.linspace(-1, 3, 100)
X, Y = np.meshgrid(x, y)
Z = rosenbrock([X, Y])

fig, axes = plt.subplots(2, 2, figsize=(12, 10))

colors = {'SGD': 'red', 'Momentum': 'blue', 'RMSprop': 'cyan', 'Adam': 'green'}

for ax, (name, path) in zip(axes.flatten(), paths.items()):
    path = np.array(path)
    ax.contour(X, Y, Z, levels=np.logspace(-1, 3, 30), cmap='viridis', alpha=0.5)
    ax.plot(path[:, 0], path[:, 1], 'o-', color=colors[name], markersize=1, alpha=0.7)
    ax.scatter([1], [1], color='red', s=100, marker='*', zorder=5)
    ax.scatter([path[0, 0]], [path[0, 1]], color='green', s=50, zorder=5)
    final_loss = rosenbrock(path[-1])
    ax.set_title(f'{name}\nFinální loss: {final_loss:.4f}')
    ax.set_xlabel('x')
    ax.set_ylabel('y')
    ax.set_xlim(-2, 2)
    ax.set_ylim(-1, 3)

plt.suptitle('Porovnání optimalizátorů na Rosenbrockově funkci', fontsize=14)
plt.tight_layout()
plt.show()

22.9 Learning Rate Scheduling

Měnění learning rate během tréninku může výrazně zlepšit výsledky:

import numpy as np
import matplotlib.pyplot as plt

def train_with_scheduler(scheduler_type, initial_lr=0.1, n_epochs=100):
    """Simulace tréninku s různými schedulery."""
    lrs = []

    for epoch in range(n_epochs):
        if scheduler_type == 'constant':
            lr = initial_lr
        elif scheduler_type == 'step':
            # Sníží LR na polovinu každých 30 epoch
            lr = initial_lr * (0.5 ** (epoch // 30))
        elif scheduler_type == 'exponential':
            lr = initial_lr * (0.95 ** epoch)
        elif scheduler_type == 'cosine':
            lr = initial_lr * 0.5 * (1 + np.cos(np.pi * epoch / n_epochs))
        elif scheduler_type == 'warmup_cosine':
            warmup_epochs = 10
            if epoch < warmup_epochs:
                lr = initial_lr * epoch / warmup_epochs
            else:
                progress = (epoch - warmup_epochs) / (n_epochs - warmup_epochs)
                lr = initial_lr * 0.5 * (1 + np.cos(np.pi * progress))
        elif scheduler_type == 'one_cycle':
            # Jednoduché one cycle
            mid = n_epochs // 2
            if epoch < mid:
                lr = initial_lr * epoch / mid
            else:
                lr = initial_lr * (n_epochs - epoch) / mid

        lrs.append(lr)

    return lrs

schedulers = ['constant', 'step', 'exponential', 'cosine', 'warmup_cosine', 'one_cycle']

fig, axes = plt.subplots(2, 3, figsize=(15, 8))

for ax, sched in zip(axes.flatten(), schedulers):
    lrs = train_with_scheduler(sched)
    ax.plot(lrs, 'b-', lw=2)
    ax.set_xlabel('Epocha')
    ax.set_ylabel('Learning rate')
    ax.set_title(sched.replace('_', ' ').title())
    ax.grid(True, alpha=0.3)

plt.suptitle('Learning Rate Schedulers', fontsize=14)
plt.tight_layout()
plt.show()

22.10 PyTorch optimalizátory

import matplotlib.pyplot as plt

import torch
import torch.nn as nn
import torch.optim as optim

# Vytvoření modelu
torch.manual_seed(42)
model = nn.Sequential(
    nn.Linear(10, 32),
    nn.ReLU(),
    nn.Linear(32, 1)
)

# Data
X = torch.randn(100, 10)
y = torch.randn(100, 1)

# Různé optimalizátory
optimizers = {
    'SGD': optim.SGD(model.parameters(), lr=0.01),
    'SGD+Momentum': optim.SGD(model.parameters(), lr=0.01, momentum=0.9),
    'RMSprop': optim.RMSprop(model.parameters(), lr=0.01),
    'Adam': optim.Adam(model.parameters(), lr=0.01),
    'AdamW': optim.AdamW(model.parameters(), lr=0.01, weight_decay=0.01),
}

print("PyTorch optimalizátory:")
for name, opt in optimizers.items():
    print(f"  {name}: {type(opt).__name__}")

# Příklad tréninku
criterion = nn.MSELoss()
optimizer = optim.Adam(model.parameters(), lr=0.01)

losses = []
for epoch in range(100):
    optimizer.zero_grad()
    output = model(X)
    loss = criterion(output, y)
    loss.backward()
    optimizer.step()
    losses.append(loss.item())

plt.figure(figsize=(10, 4))
plt.plot(losses, 'b-', lw=2)
plt.xlabel('Epocha')
plt.ylabel('Loss')
plt.title('Trénink s Adam v PyTorch')
plt.grid(True, alpha=0.3)
plt.show()
PyTorch optimalizátory:
  SGD: SGD
  SGD+Momentum: SGD
  RMSprop: RMSprop
  Adam: Adam
  AdamW: AdamW

22.10.1 Learning Rate Scheduler v PyTorch

# Reset modelu
import matplotlib.pyplot as plt

for layer in model:
    if hasattr(layer, 'reset_parameters'):
        layer.reset_parameters()

optimizer = optim.Adam(model.parameters(), lr=0.1)
scheduler = optim.lr_scheduler.CosineAnnealingLR(optimizer, T_max=100)

losses = []
lrs = []

for epoch in range(100):
    lrs.append(optimizer.param_groups[0]['lr'])

    optimizer.zero_grad()
    output = model(X)
    loss = criterion(output, y)
    loss.backward()
    optimizer.step()
    scheduler.step()

    losses.append(loss.item())

fig, (ax1, ax2) = plt.subplots(1, 2, figsize=(12, 4))

ax1.plot(losses, 'b-', lw=2)
ax1.set_xlabel('Epocha')
ax1.set_ylabel('Loss')
ax1.set_title('Loss s Cosine Annealing')
ax1.grid(True, alpha=0.3)

ax2.plot(lrs, 'r-', lw=2)
ax2.set_xlabel('Epocha')
ax2.set_ylabel('Learning rate')
ax2.set_title('Cosine Annealing Schedule')
ax2.grid(True, alpha=0.3)

plt.tight_layout()
plt.show()

22.11 Řešené příklady

22.11.1 Příklad 1: Porovnání konvergence

Zadání: Porovnejte rychlost konvergence různých optimalizátorů na jednoduché kvadratické funkci.

Řešení:

import numpy as np
import matplotlib.pyplot as plt

def quadratic(pos):
    return pos[0]**2 + 10*pos[1]**2

def grad_quadratic(pos):
    return np.array([2*pos[0], 20*pos[1]])

start = np.array([5.0, 2.0])
n_iter = 100

results = {}

# SGD
w = start.copy()
losses = [quadratic(w)]
for _ in range(n_iter):
    w = w - 0.05 * grad_quadratic(w)
    losses.append(quadratic(w))
results['SGD'] = losses

# Momentum
w = start.copy()
v = np.zeros(2)
losses = [quadratic(w)]
for _ in range(n_iter):
    v = 0.9 * v + grad_quadratic(w)
    w = w - 0.05 * v
    losses.append(quadratic(w))
results['Momentum'] = losses

# Adam
losses = [quadratic(start)]
path = adam(grad_quadratic, start, lr=0.5, n_iter=n_iter)
for p in path[1:]:
    losses.append(quadratic(p))
results['Adam'] = losses

plt.figure(figsize=(10, 5))
for name, losses in results.items():
    plt.semilogy(losses, label=name, lw=2)

plt.xlabel('Iterace')
plt.ylabel('Loss (log scale)')
plt.title('Rychlost konvergence')
plt.legend()
plt.grid(True, alpha=0.3)
plt.show()

22.11.2 Příklad 2: Hyperparametr tuning

Zadání: Najděte optimální learning rate pro Adam na dané úloze.

Řešení:

import matplotlib.pyplot as plt

def find_best_lr(grad_f, start, lr_range, n_iter=50):
    """Najde nejlepší learning rate."""
    best_lr = None
    best_final_loss = float('inf')
    results = {}

    for lr in lr_range:
        path = adam(grad_f, start, lr=lr, n_iter=n_iter)
        final_loss = quadratic(path[-1])
        results[lr] = final_loss

        if final_loss < best_final_loss:
            best_final_loss = final_loss
            best_lr = lr

    return best_lr, results

lr_range = [0.001, 0.01, 0.05, 0.1, 0.5, 1.0]
best_lr, results = find_best_lr(grad_quadratic, [5.0, 2.0], lr_range)

plt.figure(figsize=(10, 5))
plt.bar([str(lr) for lr in results.keys()], list(results.values()), color='steelblue', edgecolor='black')
plt.xlabel('Learning rate')
plt.ylabel('Finální loss')
plt.title(f'Hyperparametr tuning: Nejlepší LR = {best_lr}')
plt.yscale('log')
plt.grid(axis='y', alpha=0.3)
plt.show()

22.11.3 Příklad 3: Implementace vlastního optimalizátoru v PyTorch

Zadání: Implementujte vlastní optimalizátor jako podtřídu torch.optim.Optimizer.

Řešení:

class CustomSGDMomentum(optim.Optimizer):
    """Vlastní implementace SGD s momentum."""

    def __init__(self, params, lr=0.01, momentum=0.9):
        defaults = dict(lr=lr, momentum=momentum)
        super().__init__(params, defaults)

    def step(self):
        for group in self.param_groups:
            for p in group['params']:
                if p.grad is None:
                    continue

                d_p = p.grad.data

                # Inicializace velocity
                state = self.state[p]
                if 'velocity' not in state:
                    state['velocity'] = torch.zeros_like(p.data)

                v = state['velocity']
                v.mul_(group['momentum']).add_(d_p)

                p.data.add_(v, alpha=-group['lr'])

# Test
torch.manual_seed(42)
model = nn.Linear(10, 1)
X = torch.randn(100, 10)
y = torch.randn(100, 1)

optimizer = CustomSGDMomentum(model.parameters(), lr=0.01, momentum=0.9)
criterion = nn.MSELoss()

losses = []
for _ in range(50):
    optimizer.zero_grad()
    loss = criterion(model(X), y)
    loss.backward()
    optimizer.step()
    losses.append(loss.item())

print(f"Finální loss s vlastním optimalizátorem: {losses[-1]:.4f}")
Finální loss s vlastním optimalizátorem: 1.0169

22.12 Shrnutí optimalizátorů

import matplotlib.pyplot as plt

fig, ax = plt.subplots(figsize=(14, 8))

data = {
    'Optimalizátor': ['SGD', 'SGD+Momentum', 'AdaGrad', 'RMSprop', 'Adam', 'AdamW'],
    'Momentum': ['Ne', 'Ano', 'Ne', 'Ne', 'Ano', 'Ano'],
    'Adaptivní LR': ['Ne', 'Ne', 'Ano', 'Ano', 'Ano', 'Ano'],
    'Weight Decay': ['L2 v grad', 'L2 v grad', 'L2 v grad', 'L2 v grad', 'L2 v grad', 'Decoupled'],
    'Použití': ['Jednoduché úlohy', 'CV klasika', 'NLP embeddingy', 'RNN', 'Default volba', 'Transformery']
}

# Tabulka jako text
ax.axis('off')
table = ax.table(
    cellText=[list(row) for row in zip(*data.values())],
    colLabels=list(data.keys()),
    loc='center',
    cellLoc='center'
)
table.auto_set_font_size(False)
table.set_fontsize(11)
table.scale(1.2, 2)

plt.title('Přehled optimalizátorů', fontsize=14, fontweight='bold', pad=20)
plt.tight_layout()
plt.show()

22.13 Cvičení

PoznámkaCvičení 1: Implementace

Implementujte Nesterov Accelerated Gradient od nuly a porovnejte s klasickým momentum.

PoznámkaCvičení 2: Hyperparametry Adam

Experimentujte s hyperparametry Adam (\(\beta_1\), \(\beta_2\)) na Rosenbrockově funkci. Které hodnoty fungují nejlépe?

PoznámkaCvičení 3: Warmup

Implementujte learning rate warmup pro Adam a ukažte, že pomáhá stabilitě na začátku tréninku.

PoznámkaCvičení 4: MNIST

Natrénujte jednoduchou neuronovou síť na MNIST s různými optimalizátory. Porovnejte rychlost konvergence a finální přesnost.

PoznámkaCvičení 5: Gradient accumulation

Implementujte gradient accumulation - techniku, která umožňuje efektivně zvětšit batch size bez zvýšení paměťových nároků.

22.14 Shrnutí

TipCo jsme se naučili
  1. Momentum přidává setrvačnost a tlumí oscilace
  2. AdaGrad adaptuje learning rate pro každý parametr
  3. RMSprop řeší problém klesajícího LR v AdaGrad
  4. Adam kombinuje momentum a adaptivní LR - nejpoužívanější optimalizátor
  5. AdamW správně implementuje weight decay - standard pro transformery
  6. LR scheduling mění learning rate během tréninku pro lepší výsledky
DůležitéPraktická doporučení
  1. Výchozí volba: Adam nebo AdamW s LR ~ 0.001
  2. Pro transformery: AdamW s warmup + cosine decay
  3. Pro CNN: SGD s momentum může dosáhnout lepších výsledků
  4. Vždy experimentujte s learning rate - je to nejdůležitější hyperparametr
  5. Používejte LR scheduling pro dosažení nejlepších výsledků

Tímto končíme část o optimalizaci. V další části se konečně podíváme na praktické neuronové sítě a jak všechny tyto koncepty spojit dohromady.